黄 璐 段兰英
为深入学习宣传贯彻党的十九届六中全会精神,推动全省“十讲十进”大宣讲活动落深落实,省委宣传部、省委讲师团从两院院士、领导干部、专家学者、先进典型、青年骨干中挑选了一批能讲善讲者精心备课,形成了百个精品点单课程,即日起重点面向省直机关、国有企业、高等院校等单位提供点单宣讲服务。请需要宣讲的单位发邀请函至省委讲师团邮箱hbxjgzz@163.com,联系电话:027-68870987。
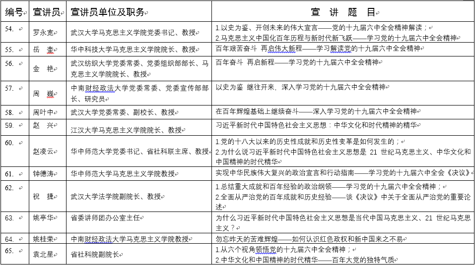
附件:学习贯彻党的十九届六中全会精神“十讲十进”大宣讲百个精品点单课程(按姓氏笔划排序)







(来源:湖北日报 湖北文明网)
Copyright @2014-2026 www.hbdsw.org.cn All Rights Reserved
中共湖北省委党史研究室版权所有,未经书面授权禁止使用
技术支持:荆楚网 鄂ICP备18025488号-1
微信公众号
手机版